RXF21-TE power-type full-short-circuit temperature fuse resistors

Product Features
Good lightning - surge resistance (1KV - 4KV), free from the risks of circuit - board burning and shell fusing.
Cut off and protect the circuit in case of line abnormalities, with over - temperature protection function.
Low fusing current (1.5 - 2 times the rated current), and low surface heat during fusing.
Application Scope
Applied in various high - power switching power supplies, lightning protection modules, home appliances, smart home control boards, lighting, power strips, and all kinds of protection circuits.
Dimensions

| Type | Lmax (mm) | D ± 0.5 (mm) | t min | Φd ± 0.05 |
|---|---|---|---|---|
| RXF21 - TE - 3W | 17.0 | 5.5 | 25 | 0.75 |
| RXF21 - TE - 5W | 29.0 | 8.5 | 25 | 0.75 |
Resistance - related Parameters
| Type | Resistance (Ω) | Resistance Accuracy | Fusing Temperature | Operating Temperature Range |
|---|---|---|---|---|
| RXF21 - TE - 3W | 0.1R - 500R | ± 5% | 200°C, 221°C | - 55°C ~ + 160°C |
| RXF21 - TE - 5W | 0.1R - 1KΩ | ± 5% | 200°C, 221°C | - 55°C ~ + 160°C |
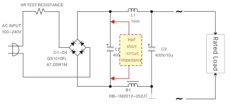
Half - short - circuit Characteristics
Meets the primary - side half - short - circuit test standards of Huawei: Simulate a resistance of 100Ω (high - power external connection) in parallel between the high - voltage circuit and the primary side. Set the input voltage to make the current flowing through the fuse resistor (wire) the rated current, and start the power - on aging. Observe the changes of the outer shell until no new abnormal phenomena occur. Then, increase the voltage by 2V each time for point - by - point testing to confirm the situation of the outer shell until the fuse resistor (wire) fuses within 1S, and the charger should not have the phenomenon of melting through the shell.
Meets the primary - side half - short - circuit test standards of customers such as Xiaomi, ZTE, Lenovo, and FiberHome.
Key Technical Indicators
Impact Resistance Characteristics

As shown in the figure: Close the air switch K. Disconnect K2, and turn K1 on and off repeatedly 10,000 times. The resistor does not open - circuit.
Short - circuit Explosion - proof Characteristics
Connect the resistor directly to the AC90V - AC264V power supply. The resistor fails instantaneously without obvious sparks, blowing, and large sounds. (Explosion - proof resistors are applicable)
Lightning - surge Characteristics
Connect the test resistor to the lightning - surge tester, place the resistor on a non - conductive plane 0.1m above the ground reference surface, and apply voltage according to the requirements of IEC61000 - 4 - 5. Waveform: 1.2/50μs; Coupling method: direct output; Surge voltage is 1KV - 6KV; Polarity: positive and negative; Each surge interval: 60s; 5 times for each phase, a total of 40 times. At the end of the experiment, the test resistor should not be open - circuit.
Main Test Items, Methods, and Performance
| Test Item | Test Methods | Performance |
|---|---|---|
| Solderability | 235 ± 2°C, 2 ± 0.5S | Solder wetting of the lead - in and free - flowing overloads |
| Overload | √10PRV, 5S | ΔR ≤ ± (2%R + 0.05Ω) |
| Terminal Tensile Strength | Tensile: 10N | ΔR ≤ ± (1%R + 0.05Ω) |
| Endurance at Room | 70°C, V = √PR, 1000h | ΔR ≤ ± (5%R + 0.1Ω) |
-
RXF21-TE power-type full-short-circuit temperature fuse resistors
-
RFX21-T low-power full-short-circuit resistors
-
RFX21-D semi-short-circuit surge-resistant wirewound resistors
-
Stable power MELF resistors featuring small tolerance, low temperature coefficient, and high power SMD resistors
-
Power and High-Voltage Resistors with high maximum temperature operation, TC of ±50ppm/°C
-
RWF molded wirewound fuse resistors
-
35W SMD TO-220 Planar Thick Film, Non-inductive Power Resistor, High-temperature Soldering Capable
-
RF10 painted thin-film fuse resistors
-
MEFH Series Cylindrical Chip High-Temperature Metal Film Resistors
-
Anti-Surge Wire Wound Fast-Fuse Resistors
-
RF11 porcelain-cased thin-film fuse resistors
-
Anti-Surge Wire Wound Fast-Fuse MELF Resistors
-
Circuit Protection Resistor
-
RGFL Power type air cooled module resistor
-
Customizable U-Type High-Power Sampling Shunts
-
Alloy Shunt chip Resistors type S
-
Alloy Shunt chip Resistors type R
-
Alloy Shunt chip Resistors type J
-
RXLB - M Power type aluminum shell wire wound resistor
-
RXLG - A Power type aluminum shell wire wound resistor
-
RXLG - B Power type aluminum shell wire wound resistor
-
RSC molded - type surface - mount wire - wound resistors
-
TYHT High Temperature Chip Resistor
-
TY Fuse Resistor






Resistor Supplies - Jepsun Tech Corporation
+86755-29796190 +8615920026751 [email protected]
Huangjiazhongxin building Donghuan Road Longhua District SHENZHEN City, GUANGDONG Prov. CHINA 518000
